新闻·早知道【2025.7.7】
宝鸡市融媒体中心
2025-07-07 06:04:10



国务院国资委近日印发《关于新时代中央企业高质量推进品牌建设的意见》。
国家卫生健康委新闻发言人表示,国家卫健委将与相关部门一起,加大互联网健康科普乱象的整治力度。
今年前五个月,我国内河货运量超过20亿吨,同比增长近4%。
多家航空公司宣布上调国内航线燃油附加费。



7月8日起,因展陈改造闭馆的中国人民抗日战争纪念馆将恢复开放。纪念馆实行免费免预约参观。
北京9月新学期将实现全部中小学生免自带餐具。

中国第一座、全球第11座乐高乐园开门迎客,成为全新文旅地标。上海“暑期旅游季”也在当日启幕。
自“中国足协球员自荐系统”正式上线以来,截至6月30日,已有25487人进行注册。
西安马拉松定于北京时间10月19日7时30分正式鸣枪起跑,赛事规模将扩大至38000人。

云冈石窟全球首发“探弥·云冈”数字展:1秒穿越1500年。

中企承建塞尔维亚高速公路关键路段通车。
近日,美国微软公司确认,拟裁员大约9000人。这将是该企业最近数月以来的第三轮裁员。


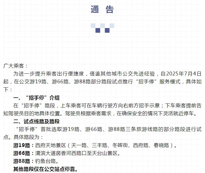
关于在3条旅游公交线路试点推行“招手停”的通告




宝鸡得力康乳业有限公司招聘:电商销售专员/顾问、电商运营专员/主管、电商美工/平面设计师,请将个人简历、应聘岗位发送至邮箱:bjdlk123@126.com。咨询电话:13709176812
宝鸡正源化工科技股份有限公司招聘:生产一部操作工4名,负责生产装置区日常巡检,DCS自动化控制系统操作、产品化验等。联系电话:0917-7528238






编辑:高卓